更多精彩内容,点击下载 中国金融网APP 查看
相关新闻
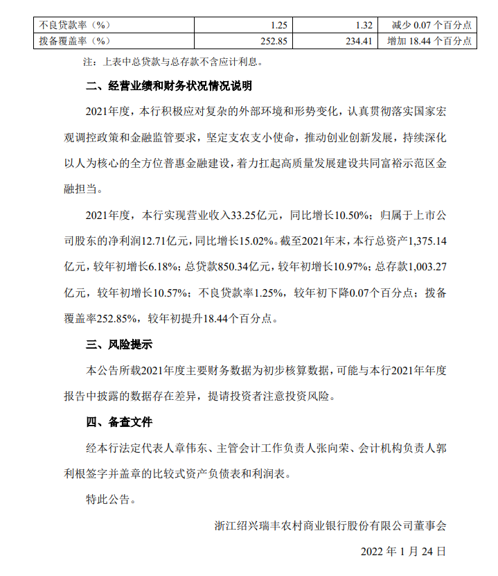
-
天津银行业绩缘何大起大落?
2024年09月16日07时29分
-
中国银行上半年业绩远超预期,信贷投放精准助力实体
2025年09月01日08时45分
-
湖州银行总资产首次突破600亿元
2019年06月17日13时55分
-
紫金银行违规交易致歉为哪般?
2022年08月25日13时10分
-
葫芦岛银行去年净利润缩水六成
2020年05月08日16时03分
-
中国建设银行公布2023年半年度业绩
2023年08月23日21时28分
关注金融网

